3D-monitoren

Gamen stelt andere eisen aan een scherm dan fotobewerking. Zo gaat een goede kleurweergave vaak samen met een hogere responstijd. Gamers hebben echter behoefte aan een lage responstijd. Wij testen acht schermen voor gamers met 3D-weergave.
Een interessante ontwikkeling die we zien opkomen, is de ondersteuning van 3D. Alle door ons geteste schermen hebben ondersteuning voor actieve of passieve 3D. Niet iedere gamer heeft behoefte aan 3D in zijn games, gelukkig biedt een aantal geteste schermen meer dan alleen 3D.
120 Hz
Een voordeel van beeldschermen met actieve 3D-ondersteuning, is dat ze doorgaans een 120Hz-refreshrate hebben. De refreshrate, ook wel verversingssnelheid, is de snelheid waarmee het beeld wordt vernieuwd. Een normaal beeldscherm heeft een verversingssnelheid van 60 Hz, waarbij het scherm 60 keer per seconden voorzien wordt van nieuwe pixels. Als een computer een krachtige grafische kaart heeft, kan het zijn dat een game met meer dan 60 frames per seconden (fps) wordt gerendeerd. Met een 60Hz-beeldscherm heeft dit geen voordeel, aangezien het scherm door de 60Hz-refreshrate nooit meer dan 60 keer per seconden een beeld kan weergeven. Het voordeel van een 120Hz-beeldscherm zit hem in de mogelijkheid om wel meer dan 60 fps per seconde weer te geven.
Meer dan 30 fps is voor het menselijk oog nauwelijks zichtbaar. De meeste films zijn slechts 24 fps. In games betekent fps echter meer dan wat u op het scherm ziet. Een game speelt een stuk soepeler met een hoog aantal beelden per seconde. 60 fps is doorgaans voldoende om een game prettig te spelen. Toch is er een groot aantal gamers dat liever nog meer fps heeft. Een halve seconde vertraging kan in een game het verschil maken tussen leven en dood. Een snelle grafische kaart is dan de eerste stap, een 120Hz-beeldscherm de tweede stap. Wellicht is dit niet voor iedere gamer een voordeel, maar de hardcore gamers die snelle shooters spelen, zullen de 120Hz-verversingssnelheid wel waarderen. Overigens wordt 120 Hz alleen weergegeven als de 3D-mogelijkheid niet gebruikt wordt.
De test
In onze test kijken we allereest hoe het scherm functioneert met 3D. Dit doen we met de games 'Crysis 2' en 'Batman: Arkham City'. Met name Batman heeft een uitstekende 3D-ondersteuning en is absoluut een aanrader. Daarnaast testen we de 3D blu-ray 'Drive Angry'. De test is uitgevoerd met de 3D-brillen die bij het scherm worden geleverd. We hebben daarnaast de schermen in 2D in games getest. Tot slot kijken wij naar de kleurreproductie van de schermen. Bij games van minder groot belang dan bij fotobewerking, maar gamers willen tenslotte ook dat hun games goed worden weergegeven. Wij kalibreren de schermen met een helderheid van 180 cd/m², kleurwarmte van 6500K en een gamma van 2.2. Een helderheid van 120 cd/m² is ideaal voor fotobewerking, maar voor games en helemaal voor gamen met actieve 3D, is een hogere helderheid gewenst. Verder worden de schermen getest op het contrast, de inkijkhoek en de zwartweergave.
NVIDIA 3D Vision 2
Van NVIDIA hebben wij de nieuwe 3D Vision 2-bril ontvangen, deze hebben wij getest bij alle beeldschermen die NVIDIA 3D Vision ondersteunen. De NVIDIA-brillen werken alleen met grafische kaarten met een gpu van NVIDIA, bijvoorbeeld de GeForce GTX 580 die wij gebruikt hebben in onze test. De nieuwe bril draagt comfortabeler dan de vorige generatie. Daarnaast zijn de brilglazen twintig procent groter, waardoor het 3D-effect beter overkomt. Een 3D Vision 2-bril kost ongeveer 90 euro. U moet dan wel over een beeldscherm beschikken met een ingebouwde infraroodzender die de bril ondersteunt, anders hebt u ook nog een usb-infraroodzender nodig. De nieuwe bril is zeker een vooruitgang ten opzichte van zijn voorganger, op dit moment wordt alleen de ASUS VG278H standaard met deze bril geleverd. Helaas kon ASUS dit scherm niet op tijd aanleveren voor de test.

De NVIDIA 3D Vision 2-bril is prettiger dan het vorige model. U hebt hier wel een grafische kaart voor nodig met een GeForce-gpu.
Krachtige grafische kaart
Als u gebruik wilt maken van 3D hebt u een krachtige grafische kaart nodig. Omdat bij zowel actieve als passieve 3D de beelden dubbel moeten worden weergegeven, vergt dit meer van de grafische kaart dan normaal. Wij hebben gebruikgemaakt van een Point of View GeForce GTX 580. Om in beeld te brengen wat de impact van 3D is, hebben wij twee games getest met actieve 3D via NVIDIA 3D Vision op een resolutie van 1920 x 1080. Zonder 3D behaalden wij in Crysis 2 gemiddeld 51 fps, met 3D ingeschakeld ging dit iets omlaag naar 46,6 fps. Bij Batman Arkham City was de performance-impact van 3D groter. Hier zakte de fps van 84 naar 54 fps toen we omschakelden naar 3D. Met de TriDef 3D-drivers mag u een ongeveer gelijke impact verwachten. Als u moderne games in 3D wilt spelen op een resolutie van 1920 x 1080, is het dus geen overbodige luxe om een krachtige grafische kaart aan te schaffen.
Verschillende 3D-technieken
Actief
Actieve 3D maakt gebruik van een bril met zogeheten 'shutter-glazen'. De bril is via een infrarood-signaal verbonden met de computer. De meeste schermen die actieve 3D ondersteunen, maken gebruik van een 120Hz-verversingssnelheid. Bij actieve 3D wordt om en om één frame van het beeld getoond op het scherm. Elk glas van de bril sluit en opent met dezelfde frequentie als dat de frames op het scherm worden getoond. Hier komt de naam 'shutter-glasses' vandaan. U ziet door het linkerglas één frame van het beeld en in het rechterglas nagenoeg hetzelfde frame, maar dan net iets verschoven. Het scherm laat deze beelden met een frequentie van 120 Hz zien en de bril doet dit met 60 Hz per brilglas. Dit resulteert in een haarscherp 3D-beeld op een Full HD-resolutie met een refreshrate van 60 Hz. Het nadeel van actieve 3D is dat het beeld wat u ziet, een stuk donkerder is dan zonder 3D. Dit komt doordat uw brillenglas elke keer heel even gesloten is, waardoor er minder licht wordt doorgelaten. Een ander probleem wat zich voordoet is 'crosstalk'. Dit treedt op als u in uw linkeroog nog het beeld ziet nagloeien wat voor het rechteroog bedoeld was. Met snel bewegende beelden kan het beeld hierdoor wat waziger worden. Om dit te verminderen moeten de 3D-schermen een erg hoge responstijd hebben. Ondanks de 2 a 3 milliseconden responstijd, hebben alle geteste actieve 3D-schermen hier in mindere mate last van. Ook nadelig is dat actieve 3D onrustiger aanvoelt, maar dit is erg persoonlijk. Tot slot zijn actieve 3D-brillen iets zwaarder dan passieve 3D-brillen, doordat er een infrarood-ontvanger en batterij in de bril verwerkt zit.

Bij actieve 3D worden de beelden voor het linker- en rechteroog om en om getoond.
Pasief
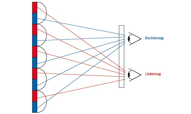
Passieve 3D maakt gebruik van gepolariseerde glazen. Met deze techniek wordt het beeld verdeeld over de beeldlijnen, waarbij de even beeldlijnen één frame laten zien en de oneven beeldlijnen hetzelfde frame alleen iets verschoven. Hierdoor wordt diepte gecreëerd. De bril toont in ieder glas één set beeldlijnen, waardoor u 3D-beeld ziet. De schermen uit onze test die gebruikmaken van passieve 3D zijn allemaal 60 Hz, omdat de techniek geen 120Hz-refreshrate nodig heeft. Het voordeel van passieve 3D is dat u geen last hebt van 'crosstalk' en dat het beeld helder is en rustiger oogt. Nadeel van deze techniek is dat u 3D ziet met een resolutie van 1920 x 540. De 1080 horizontale beeldlijnen worden tenslotte opgedeeld, om zo twee dezelfde frames weer te geven. Het eindresultaat is minder scherp dan bij actieve 3D. Met een 3D-televisie valt dit meestal niet op, maar bij een beeldscherm waar u op minder dan 1 meter afstand zit, is dit verschil in beeldkwaliteit wel te zien. Een ander nadeel is dat passieve 3D-schermen erg precies zijn in uw positionering. Bij actieve 3D is dit ook het geval, maar een stuk minder sterk. Als u bij passieve 3D niet recht voor het scherm zit en de juiste afstand neemt, wordt 3D niet goed weergegeven.

Bij passieve 3D worden de beelden voor het linker- en rechteroog tegelijkertijd getoond.
Welke 3D-techniek moet u kiezen?
De keuze voor de 3D-techniek is heel persoonlijk. Test voor aankoop het verschil eerst in een winkel. Als u gevoelig bent voor flikkering, is actieve 3D niet aan te raden. Actieve 3D is daarentegen scherper dan passieve 3D. Wij hebben passieve 3D als prettig ervaren voor het kijken van films, maar voor het spelen van games komt actieve 3D weer beter naar voren. Wanneer u games wilt spelen in 3D raden wij vooral NVIDIA 3D Vision aan, de ondersteuning voor deze techniek is beduidend beter dan die van TriDef 3D en andere 3D-software. Nadeel is wel dat u dan verplicht bent gebruik te maken van een grafische kaart met een NVIDIA-gpu. Meer info over NVIDIA 3D Vision vindt u via NVIDIA.com. Als u gebruikmaakt van een grafische kaart met een AMD-gpu zult u een scherm moeten kiezen die TriDef 3D-drivers meelevert. Meer informatie over AMD HD3D vindt u via AMD.com.
AOC e2352Phz
AOC maakt gebruik van passieve 3D. Er wordt netjes een gepolariseerde bril bij het scherm geleverd. Daarnaast vinden we een voorzetbril die op een gewone bril kan worden geklemd. 3D wordt bij het scherm aangestuurd met de meegeleverde TriDef 3D-software. Laten we maar direct met het grootste nadeel van het scherm beginnen: de slechte kleurreproductie. Wij resetten het scherm altijd naar de fabrieksinstellingen voordat wij onze metingen doen. Met de standaardinstellingen die u dan hebt, meten wij een Delta E van 17,4. Ook de andere instellingen bieden niet veel verbetering, de kleuren van het scherm zijn te warm. U kunt het scherm handmatig corrigeren, maar kalibratie is wel aan te raden.
De 3D-mogelijkheid van het scherm werkt goed. De 3D blu-ray via de PlayStation 3 verloopt vlekkeloos, hetzelfde geldt voor het afspelen van de film via de pc. Ook in games ziet 3D er goed uit. Batman Arkham City wordt niet ondersteund door de TriDef 3D-software, maar onze andere testgame wel. Crysis 2 ziet er uitstekend uit. Het scherm heeft wat last van lichtlekkage bovenaan en onderaan het scherm. Opvallend is dat AOC wel een HDMI-kabel bij het scherm levert, maar geen DVI-kabel. Het grootste voordeel van het scherm is de prijs, het is het goedkoopste 3D-scherm op de markt. Als een betaalbaar 3D-scherm zoekt en de kleurreproductie voor lief neemt, is dit scherm geen verkeerde keuze. Voor gamers kunnen we het scherm niet aanraden, daarvoor is de responstijd niet hoog genoeg.

AOC e2352Phz
Prijs € 229,-
Oordeel 6/10
Pluspunten
Prijs
Passieve 3D voor zowel AMD als NVIDIA geschikt
HDMI-kabel meegeleverd
Minpunten
Geen DVI-kabel meegeleverd
Slechte kleurreproductie
Inkijkhoek
Acer HN274Hbmiiid
Van Acer ontvangen wij een 27inch-scherm met een verversingssnelheid van 120 Hz en ondersteuning voor actieve 3D. Er wordt een NVIDIA 3D Vision-bril bij het scherm geleverd, die wordt aangestuurd met een ingebouwde infraroodzender. Het scherm is voorzien van maar liefst driemaal HDMI 1.4a. U kunt hierdoor meerdere apparaten met 3D-ondersteuning aansluiten. Handig, maar één HDMI minder en daar een DisplayPort voor in de plaats, was nog beter geweest. Het scherm heeft een resolutie van 1920 x 1080. De resolutie is hiermee gelijk aan dat van de kleinere schermen uit de test. Een resolutie van 2560 x 1560, die we op sommige duurdere 27inch-schermen terugzien, is op dit moment nog niet te combineren met 3D. Het voordeel van een 27inch-scherm, is dat wanneer u games in 3D speelt, u meer het gevoel hebt dat u er middenin zit. Nadeel van een groter paneel is dat de matige inkijkhoek van een TN-paneel eerder opvalt. De beeldkwaliteit van het scherm is goed, standaard heeft het scherm al een acceptabele kleurreproductie en een redelijk goed contrast. Het afspelen van de 3D blu-ray met de PlayStation 3 en de test-pc, verloopt zonder enig probleem. De film wordt goed in 3D weergegeven en het scherm is daarbij niet te donker. De Acer HN274H is een prima scherm voor gamers, en van de actieve 3D-schermen uit onze test is dit scherm het beste. Aangezien onze voorkeur uitgaat naar actieve 3D bij het spelen van games, krijgt de Acer HN274H het keurmerk Best Getest. Voor gamers die alleen een snel 120Hz-scherm zoeken en geen gebruik willen maken van 3D is het scherm wel wat aan de dure kant.

Acer HN274Hbmiiid
Prijs € 599,-
Oordeel 8/10
Pluspunten
Verversingssnelheid 120 Hz
27inch-scherm
Snelle responstijd
Minpunten
Prijs
Inkijkhoek
LG D2542P
Het scherm dat we van LG ontvangen maakt gebruik van passieve 3D. Er wordt een gepolariseerde bril meegeleverd en een clip-on die op een andere bril kan worden bevestigd. Omdat het scherm gebruikmaakt van passieve 3D, heeft het een verversingssnelheid van 60 Hz. Dit is geen probleem, alleen fanatieke gamers zullen het ontbreken van een 120Hz-refreshrate niet kunnen waarderen. Het scherm heeft een goed contrast, zowel in games als films. De D2542P heeft een prima zwartweergave en er is geen last van lichtlekkage. Ook het contrast van het scherm is goed. 3D in games verloopt met de meegeleverde TriDef 3D-software. De kwaliteit van 3D wisselt nogal, het is erg van belang dat u recht voor het scherm zit. Zowel Crysis 2 als de film Drive Angry zien er goed uit, maar hier en daar laat het 3D-effect een steekje vallen. Het aansluiten van externe 3D blu-ray-spelers is geen probleem. Onze test via HDMI 1.4a verloopt zonder problemen. De standaard kleurreproductie van het scherm is matig, dit is wellicht minder van belang voor gamers. Toch is het aan te raden om het scherm handmatig te corrigeren of te kalibreren. De LG D2542P kunnen we eigenlijk alleen aanraden aan mensen die een goed geprijsd passief 3D-scherm zoeken, en niet teveel eisen stellen. Voor alle andere doeleinden schiet het net wat tekort. Voordeel van de gebruikte 3D-techniek is dat het scherm geschikt is voor zowel grafische kaarten met een NVIDIA- als een AMD-gpu.

LG D2542P
Prijs € 309,-
Oordeel 6/10
Pluspunten
Goede zwartweergave
Goed contrast
Passieve 3D voor zowel AMD als NVIDIA geschikt
Minpunten
Inkijkhoek
3D-kwaliteit wisselt
Matige kleurreproductie
ViewSonic V3D231
ViewSonic heeft zowel een passief als actief 3D-scherm in zijn assortiment. Dit ViewSonic-scherm, de V3D231, ondersteunt passieve 3D. Het scherm wordt geleverd met een gepolariseerde bril en een clip-on voor op een andere bril. 3D-ondersteuning wordt aangestuurd met de Tridef 3D-drivers, waardoor het scherm geschikt is voor grafische kaarten met een NVIDIA- of AMD-gpu. Nadeel van het scherm is de matige kleurreproductie. Met de 'user color'-instellingen krijgen we iets beter resultaat, maar een Delta E van 8,7 is nog steeds matig. Na kalibratie is de kleurreproductie wel uitstekend. Het scherm heeft met een gemeten waarde van 729:1 een goede contrastratio. De 3D-weergave van het scherm is ook goed. De game Crysis 2 wordt met de in-game 3D-instellingen goed weergegeven. Hiervoor is TriDef 3D niet nodig. Weergave van de 3D blu-ray is ook erg goed. Ook bij dit scherm geldt dat passieve 3D er het beste uitziet als u precies op de goede afstand en recht voor het scherm zit. Het scherm is voorzien interne speakers die aangestuurd kunnen worden via HDMI of de audio-ingang. Het scherm heeft een goed responstijd, beter dan de andere passieve 3D-schermen uit de test. De responstijd is goed genoeg voor games, maar het scherm mist wel een 120Hz-verversingssnelheid. Als u daar geen waarde aan hecht en uw voorkeur uitgaat naar passieve 3D, is de ViewSonic V3D231 een aanrader. Als we het scherm alleen vergelijken met de andere passieve 3D-schermen uit de test, is dit scherm de beste keuze. Hij krijgt om die reden onze Redactie TIP.

ViewSonic V3D231
Prijs € 299,-
Oordeel 7/10
Pluspunten
Passieve 3D voor zowel AMD als NVIDIA geschikt
Snelle responstijd
Goed contrast
Minpunten
Inkijkhoek
Matige kleurreproductie
Dell Alienware OptX AW2310
Het merk Alienware is onderdeel van Dell. Het is gespecialiseerd in computers en randapparatuur voor gamers. Voor deze doelgroep is het Alienware OptX AW2310 beeldscherm ook bedoeld. Het scherm is voorzien van een 120Hz-refreshrate en een snelle responstijd. Ideaal voor gamers. Als u de 3D-mogelijkheden van het scherm wilt gebruiken, moet u apart een NVIDIA 3D Vision-set met usb-infraroodzender aanschaffen. Daarnaast ondersteunt het scherm alleen 3D over DVI. Het scherm heeft wel HDMI, maar dit is geen versie 1.4a. Hierdoor wordt 3D niet ondersteund en valt het aansluiten van een externe blu-ray-speler zoals een PlayStation 3 af. Het scherm heeft standaard een redelijke kleurreproductie. We raden de als beeldinstelling 'Costum (RGB)' aan voor de beste weergave. Het scherm van Alienware en het scherm van Acer zijn de enige twee schermen met een 1:1-pixelmapping-optie. Dit is prettig als u andere resoluties dan de standaardresolutie van 1920 x 1080 wilt weergeven op een schaal van 1:1. Het scherm zelf heeft een goede bouwkwaliteit. Het heeft een stevige voet, voelt degelijk aan, en is in hoogte verstelbaar. Ondanks dat het scherm uitstekend is voor gamers door zijn snelle responstijd en een verversingssnelheid van 120 Hz, is het niet onze eerste keuze. Alienware staat voor kwaliteit, maar de prijs is er ook naar. Door de relatief hoge prijs kiezen wij eerder voor de ViewSonic V3D245. Dat scherm is niet alleen goedkoper, maar levert ook nog eens NVIDIA 3D Vision. De OptX AW2310 is absoluut geen verkeerde keuze. Het is prima voor mensen die niet zo nodig 3D hoeven, maar wel een goed gamer-scherm met 120 Hz zoeken.

Dell Alienware OptX AW2310
Prijs € 449,-
Oordeel 7/10
Pluspunten
In hoogte verstelbaar
Snelle responstijd
Verversingssnelheid 120 Hz
Minpunten
Inkijkhoek
Prijs
Geen 3D over HDMI
Geen 3D-bril meegeleverd
ViewSonic V3D245
ViewSonic heeft een passief en een actief 3D-scherm in zijn assortiment. De V3D245 gebruikt actieve 3D en ondersteunt NVIDIA 3D Vision. Een bril van de eerste generatie wordt meegeleverd. Het 24inch-scherm scherm heeft een resolutie van 1920 x 1080 en beschikt over een 120Hz-refreshrate. Gecombineerd met de snelle responstijd maakt dit het scherm erg geschikt voor games. Wij meten een standaardhelderheid van 235 cd/m², dat is minder helder dan de andere beeldschermen die gebruikmaken van actieve 3D. Wel iets om rekening mee te houden als u voor actieve 3D een hoge helderheid wenst. Het afspelen van 3D blu-ray via de pc en de PlayStation 3 verloopt vlekkeloos en de beelden zien er goed uit. De kleurreproductie van het scherm is iets slechter dan dat van de ViewSonic V3D231. Standaard is het scherm te warm afgesteld, wij meten een waarde van 7400 Kelvin. We raden dan ook aan om bij deze V3D245 gebruik te maken van de 'user color'-instellingen en handmatig de roodwaarde te verminderen, of om het scherm te kalibreren. Het scherm heeft een goed contrast, wij meten een contrastratio van 725:1 na kalibratie. Games en films zien er goed uit. Het scherm heeft aan de onderkant een klein beetje lichtlekkage, dit valt gelukkig niet erg op. Het scherm van ViewSonic is uitstekend voor gamers. De prijs van bijna 400 euro is best hoog voor een 24inch-scherm. Daar staat tegenover dat u voor deze prijs wel NVIDIA 3D Vision krijgt meegeleverd. Ook het tweede scherm van ViewSonic krijgt onze Redactie TIP. Het scherm is de beste keuze als u een betaalbaar en goed gamer-scherm zoekt dat actieve 3D ondersteunt.

ViewSonic V3D245
Prijs € 399,-
Oordeel 7/10
Pluspunten
Verversingssnelheid 120 Hz
Snelle responstijd
Goed contrast
Minpunten
Prijs
Inkijkhoek
Kleuren standaard te warm
Philips 273G3DHSB
Philips levert ons een 27inch-beeldscherm met actieve 3D-ondersteuning. Philips heeft hiervoor zijn eigen actieve 3D-bril. Jammer genoeg is de infraroodzender niet ingebouwd, maar moet deze met een kabeltje aangesloten worden. 3D wordt ondersteund door middel van de meegeleverde TriDef 3D-software. Het scherm heeft een snelle responstijd. Vreemd genoeg heeft het scherm een 60Hz-verversingssnelheid in plaats van 120 Hz, wat gebruikelijker is bij actieve 3D. Dit is een groot nadeel ten opzichte van de andere beeldschermen. Het scherm is hierdoor beperkt tot 1280 x 720 (720p) met een verversingssnelheid van 60 Hz of 1920 x 1080 (1080p) met 24 Hz. Hierdoor zit u bij games met een lage resolutie of met laag aantal frames per seconde. Voor films is het niet zo heel erg, aangezien de meeste blu-ray's 1080p Full HD zijn met 24 fps. De PlayStation 3 speelt hierdoor probleemloos de 3D-films af. Op de pc is het allemaal wat lastiger, u zult de resolutie van het scherm naar 720p moeten zetten, of de software zo moeten afstellen dat de 1080p-films op 24 fps worden afgespeeld. Standaard is de kleurreproductie matig, maar dit is met de meegeleverde Smart Control-software eenvoudig te corrigeren. Het scherm heeft een matig contrast, ook na kalibratie en het aanpassen van diverse instellingen. Het scherm beschikt over tweemaal HDMI 1.4a en een analoge aansluiting, maar DVI ontbreekt. Daarnaast wordt er alleen een VGA-kabel geleverd, u zult dus zelf voor een HDMI-kabel moeten zorgen. We kunnen dit scherm eigenlijk alleen maar afraden: voor 3D is het scherm ondergeschikt aan de andere beeldschermen met actieve 3D. Voor alleen games is het scherm qua responstijd wel goed, maar gooit het matige contrast roet in het eten.

Phillips 273G3DHSB
Prijs € 459,-
Oordeel 4/10
Pluspunten
27inch-scherm
Snelle responstijd
Minpunten
Inkijkhoek
Matig contrast
Matige 3D-ondersteuning
Geen DVI
Samsung SyncMaster S27A950
Dit 27inch-scherm van Samsung wordt geleverd met een eigen actieve Samsung 3D-bril. De bril is licht en comfortabel en werkt met de meegeleverde TriDef 3D-software. De software zorgt ervoor dat de games worden opgestart in 3D. De ondersteuning van games met TriDef 3D is niet zo goed als met NVIDIA 3D Vision. Het voordeel is wel dat u niet direct vastzit aan een grafische kaart van GeForce, maar ook met een AMD Radeon in 3D kunt gamen. Het is wel mogelijk om gebruik te maken van NVIDIA 3D Vision, maar de ingebouwde IR-zender werkt hier niet mee. U hebt een losse usb-infraroodzender van NVIDIA nodig. Met behulp van PowerDVD 11 probeerden wij op onze pc een 3D blu-ray af te spelen. Dit kregen wij niet voor elkaar met dit scherm. Met de PlayStation 3 via HDMI 1.4a draaide de film wel direct in 3D. Het scherm heeft een opvallend ontwerp met erg dunne randen wat het scherm ook geschikt maakt voor opstellingen met meerdere monitoren. Nadeel van het ontwerp is dat wandmontage niet mogelijk is. De Samsung S27A950 is voorzien van duallink-DVI, HDMI 1.4a en DisplayPort. De beeldkwaliteit is goed, standaard heeft het scherm een goede kleurreproductie. Daarnaast zijn de zwartweergave en het contrast goed. Het scherm is voorzien van een reflecterende coating, dit is niet altijd even prettig. Vooral als u een lichtbron in de buurt hebt, kan dit storend zijn bij het kijken van films of bij het spelen van games. Het scherm is met zijn snelle responstijd en een verversingssnelheid van 120 Hz, uitstekend geschikt voor gamers.

Samsung SyncMaster S27A950
Prijs € 595,-
Oordeel 8/10
Pluspunten
27inch-scherm
Verversingssnelheid 120 Hz
DisplayPort
Snelle responstijd
Minpunten
Prijs
Inkijkhoek
Reflecterende coating
Conclusie
De meerwaarde van 3D in games of films is allereerst een kwestie van smaak. Daarnaast wisselt de kwaliteit van 3D erg bij games. Bij bijvoorbeeld Batman Arkham City voegt 3D wel degelijk wat toe, en vergroot het het spelplezier. Het andere uiterste is dat 3D een storende factor is, en uw prestatie in de game minder wordt. Wij vonden World of Warcraft in 3D helemaal niet prettig, en ook in strategiegames werkte het voor ons niet fijn. In veel shooters en racegames ziet 3D er wel weer zeer fraai uit. Actieve 3D is voor gamers de beste keuze en dit wordt met NVIDIA 3D Vision het beste ondersteund. Mede hierdoor is het scherm van Acer de beste keuze uit onze test. Daarnaast is dit scherm ook zonder 3D geweldig voor gamers. Het actieve scherm van ViewSonic, de V3D245, krijgt onze eerste Redactie TIP. Dit scherm is ook geschikt voor gamers die 3D niet zo belangrijk vinden en toch een snel 120Hz-scherm zoeken. Als u op zoek bent naar een scherm voor passieve 3D en ook games wilt spelen, dan kunnen wij de ViewSonic V3D231 aanraden.

Gebruikte apparatuur
Videokaart Point of View: GeForce GTX 580 + NVIDIA 3D Vision 2
Processor: Intel Core i7-965
Moederbord: ASUS Rampage II Gene (Intel X58-chipset)
Geheugen: Kingston 6 GB DDR3 1600 MHz
3D blu-ray intern: LG CH10LS20 blu-ray + PowerDVD 11
3D blu-ray extern: Sony PlayStation 3 via HDMI 1.4a-kabel
Energiemeter: Voltcraft Energy Monitor 3000
Kalibratie: Colorvision Spyder 3 Elite
Besturingssysteem: Windows 7 Home Premium SP1 (64 bit)



